网站首页
医院简介
湘肤专家
诊疗技术
患者服务
来院路线
皮肤瘙痒
湿疹
青春痘
皮肤过敏
脱发
灰指甲
荨麻疹
皮炎
鱼鳞病
脚气
汗斑
皮肤癣
手足癣
紫癜
斑秃
鸡眼
毛囊炎
甲沟炎
疥 疮
毛周角化
扁平疣
腋 臭
雀 斑
黄褐斑
软 疣
疤 痕
酒糟鼻
痘印痘坑
联系我们
ontact us
湘肤简介
湘肤动态
湘肤专家
湘肤环境
就医指南
在线咨询
网站导航
avigation
0731-89827120
3370797101
来院路线
当前位置:
主页
>
湘肤动态
>
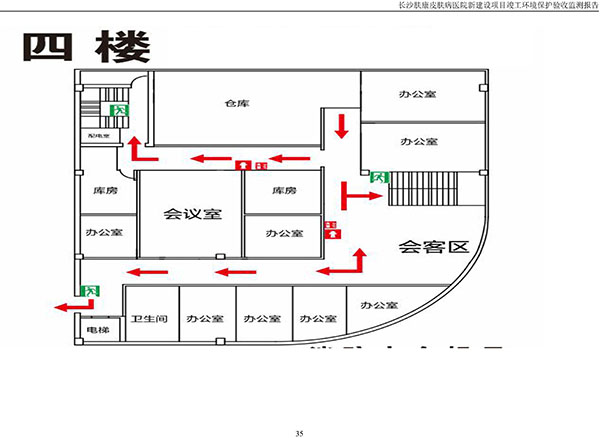
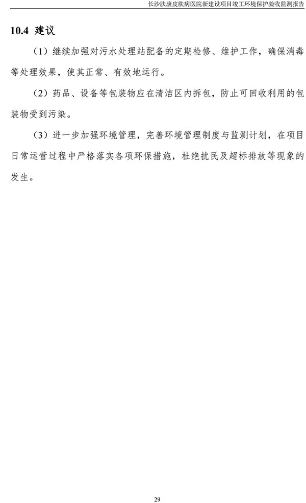
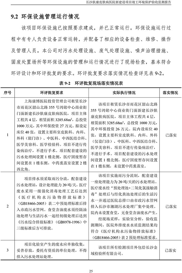
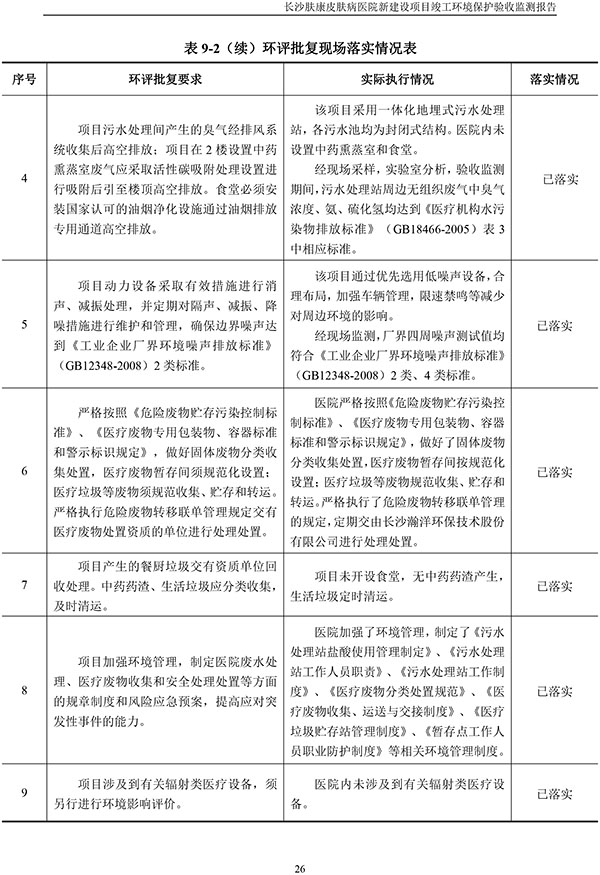
长沙湘肤环境保护验收监测报告
文章来源:长沙开福湘肤中医皮肤病门诊部官网
日期:2018-06-12 10:22